注意:访问本站需要Cookie和JavaScript支持!请设置您的浏览器! 打开购物车 查看留言付款方式联系我们
初中电子 单片机教材一 单片机教材二
搜索上次看见的商品或文章:
商品名、介绍 文章名、内容
首页 电子入门 学单片机 免费资源 下载中心 商品列表 象棋在线 在线绘图 加盟五一 加入收藏 设为首页
本站推荐:
自己做红外遥控接收装置
文章长度[1874] 加入时间[2006/8/29] 更新时间[2025/12/9 7:14:43] 级别[3] [评论] [收藏]

    红外遥控接收装置的硬件电路有很多种,它们各有特色。如果你是一个狂热的电子爱好
者,那么你肯定热衷于自己动手来制作这样一个装置,其中的乐趣是别人所无法理解的。如
果你仅仅是一个电脑爱好者,而对电子技术并不熟悉,那你可以购买这样一个装置,同样能
享受到坐在沙发上遥控电脑的乐趣。


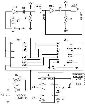
1.完全采用数字电路的版本

元件列表:

U1 - 74HC14
U2 - 74HC132
U3 - IS1U60L or GP1U52X
U4 - 74HC393
U5 - 74HC165
U6 - DS14C232 or MAX232

电阻 R1,2 - 1K 微调电阻 R3 - 22K

电容 C1,2 - 1 nF / C3 - 4.7 nF / C4-7 - 1 uF

                 

    该电路在远距离使用时,工作效果较好。你可以试着去掉外接电源,从串口获得电源,
从而简化电路(未测试)。

简单说明

   电路检测数字信号的每个周期并发送到计算机串口。时钟电路由U1-c、R3、C3组成。当
U1a的反相输出端产生一个从低电平到高电平的跃变时,U2a的与非门与C1-R1组成的电路将
产生一个窄的低电平脉冲。这个脉冲将影响移位寄存器从而载入记数器数据,并自动送入串
口。同时,这个脉冲经U1b反转,这个高电平到低电平的跃变通过U2b、C2、R2后产生一个窄
的高电平脉冲,此脉冲使记数器复位。时序图如下所示,并非真实比例(实际上,红外信号
的周期远大于脉冲周期)

           
这是两个不同的数据:


     


这是两个相同的数据:


     

由图可见,给出允许的误差范围,程序就可以识别相同的数据。

疑难解析

    “我的接收装置无法区分同一遥控器的任意两个按键?”

    首先需要确认时钟电路的频率是否为19200Hz左右。如果你无法获得信号,请试一下另
外的软件,如SerialWatcher,并且改变时钟电路中微调电阻的阻值。我的电路最后确定的
阻值是15500欧,由于电子元器件的离散性,这个阻值会有所不同。

    检查串口的速率应为19200而非9600。

    关闭房间内的灯光。周围的光线达到某种强度时会影响接收电路。

样品图片
                          
 
    这是一张图片的质量稍差一些,但我们至少可以看出电路的大概样子。串口电缆是从一
个“死老鼠”身上拆下来的。红外接收头在电路的反面。集成电路的型号从右到左依次是:
74HC132,74HC14,74HC393,74HC165,时钟电路,DS14C232以及电容。 大个的电容是电源
滤波电容。

 转载自EDIY
1、 本站不保证以上观点正确,就算是本站原创作品,本站也不保证内容正确。
2、如果您拥有本文版权,并且不想在本站转载,请书面通知本站立即删除并且向您公开道歉! 以上可能是本站收集或者转载的文章,本站可能没有文章中的元件或产品,如果您需要类似的商品请 点这里查看商品列表!
本站协议 | 版权信息 |  关于我们 |  本站地图 |  营业执照 |  发票说明 |  付款方式 |  联系方式
深圳市宝安区西乡五壹电子商行——粤ICP备16073394号-1;地址:深圳西乡河西四坊183号;邮编:518102
E-mail:51dz$163.com($改为@);Tel:(0755)27947428
工作时间:9:30-12:00和13:30-17:30和18:30-20:30,无人接听时可以再打手机13537585389